Do psychedelics require Gi for their actions?
No, but perhaps Gz or GoA
A recent paper has generated a flurry of emails to me from many sources (VCs, Biotech/Pharma companies, academics):
So here’s my standard answer (for those interested):
Here is the published data which contradicts this finding:
GoA is the main Gi-like G protein in the brain and represents 1% of brain membrane protein. There is almost no Gi1, Gi2 or Gi3 in the brain. There is much Gz (PTX-insensitive Gi protein) in the brain and 5-HT2A can couple to Gz and to a lesser extent to GoA .
Studies by the McCorvy group show, in direct contradiction to these results, that blocking Gq blocks the head-twitch-response (HTR); the YM compound is extremely selective for Gq/11
Prior studies have shown that PTX enhances the HTR, directly contradicting the findings in the Nature paper.
Activating Go/z signaling on 5-HT2A-expressing neurons by 5-HT1A receptors inhibits HTR
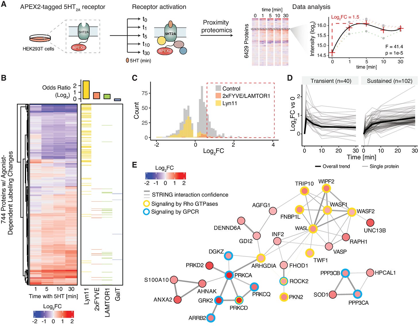
Our recent proximity proteomics studies show engagement of Gq/11 and arrestin pathways but no evidence for Gi/o/z








I think a couple papers suggested that 5-HT2A-dominant antipsychotics signal through Gi at 5-HT2A-D2 heterodimers as well
But is HTR necessarily connected to psychedelia or just correlated? I’m not aware of anyone having tested DOI-NBOMe, but human reports of DOB-NBOMe suggest some sort of ceiling effects at the very least (which does not mean the Gi paper is correct at all).